Bauchi SUBEB - State Universal Basic Education Board

Organizational Structure

A comprehensive framework designed to deliver quality basic education across all 20 Local Government Areas in Bauchi State

Board Leadership Structure

The Board is headed by a full-time Executive Chairman who serves as the Chief Executive and Accounting Officer, supported by a diverse team of members and representatives

Executive Chairman

Chief Executive Officer and Accounting Officer responsible for overall strategic direction and operations of the Board

Permanent Members

Two (2) full-time permanent members providing continuous oversight and guidance

Part-Time Members

Three (3) part-time members contributing specialized expertise

Secretary to the Board

Manages board documentation, meetings, and administrative coordination

Board Representatives

  • Ministry of Education Representative
  • Ministry of Finance Representative
  • Ministry of Justice Representative
  • Ministry for Local Government Affairs Representative
  • Parents Teachers Association Representative
  • Nigerian Union of Teachers Representative
  • Women Groups Representative
  • Federal Ministry of Education (Quality Assurance Division) Representative

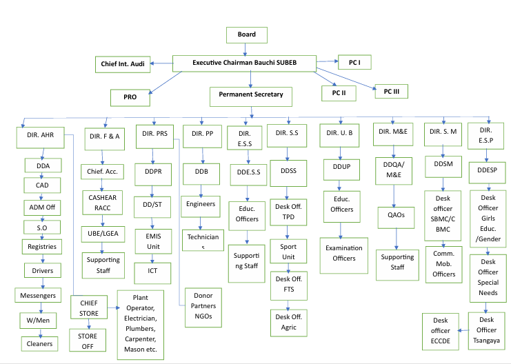
Organizational Chart

Visual representation of BASUBEB's hierarchical structure and reporting lines

SUBEB Bauchi State Organogram

Ten (10) Main Directorates

Each directorate is headed by a Director and operates with specialized functions to ensure comprehensive education service delivery

Administration and Human Resources

Coordinates all directorates and manages the Board's administrative functions

  • Staff establishment and personnel management
  • Salary administration and leave matters
  • Tenders Board and procurement coordination
  • Office accommodation and facilities management
  • Coordination of Local Government Education Authorities (LGEAs)
Finance and Accounts

Ensures proper financial management and accountability of all Board resources

  • Budget preparation and financial planning
  • Disbursement of funds and payment processing
  • Account reconciliation and financial reporting
  • UBEC intervention funds management
  • Audit coordination and compliance
Planning, Research & Statistics

Develops strategic plans and manages education data systems

  • Medium Term Sector Strategic Plan (MTSSP) development
  • Education Management Information System (EMIS)
  • Annual School Census coordination
  • Research and data analysis
  • Learning assessments (EGRA, CECA)
Physical Planning

Oversees all infrastructure development and construction projects

  • Classroom construction and renovation
  • Project supervision and quality control
  • Bills of quantities and technical drawings
  • Contractor selection and management
  • School infrastructure maintenance
Educational Support Services

Provides instructional support and teaching resources

  • Curriculum implementation support
  • Teacher professional development
  • Instructional materials procurement
  • Educational technology integration
  • Teaching methodology improvement
Monitoring and Evaluation

Conducts quality assurance and performance monitoring

  • School inspections and supervision
  • Teacher performance evaluation
  • Quality assurance programs
  • Classroom observation and mentoring
  • Termly monitoring of school resumption
Upper Basic Education

Manages Junior Secondary School (JSS) education programs

  • JSS establishment and upgrading
  • BECE examination supervision
  • JSS teacher training and deployment
  • Principal and Vice-Principal management
  • Academic competitions and programs
School Services

Coordinates school operations and extra-curricular activities

  • School establishment and upgrading
  • Sports and physical education programs
  • Guidance and counseling services
  • School health programs
  • Library and learning resource centers
Social Mobilization

Engages communities and promotes enrollment initiatives

  • School-Based Management Committee (SBMC) training
  • Enrollment drive campaigns
  • Community mobilization and sensitization
  • Mothers Association programs
  • Stakeholder engagement and advocacy
Special Programs and Early Childhood

Manages ECCDE, special needs, and nomadic education

  • Early Childhood Care and Development Education (ECCDE)
  • Special needs education and inclusive programs
  • Nomadic education centers management
  • Integrated Qur'anic schools
  • Out-of-school children interventions

Support Units

Directly under the Executive Chairman's office, these units provide critical support services

Public Relations Unit

Creates mutual understanding and promotes the Board's image through media engagement

  • Media relations and publicity
  • Board newsletter publication
  • Website and social media management
  • Press releases and public announcements
  • Stakeholder communication
Internal Audit Unit

Provides continuous verification of accounts, revenue, and expenditure

  • Financial compliance monitoring
  • Monthly audit reports to Accounting Officer
  • Stock verification and control
  • Fraud prevention and detection
  • Coordination with external auditors

Local Government Education Authorities (LGEAs)

BASUBEB operates through 20 Local Government Education Authorities across Bauchi State, each subject to the Board's control and supervision

20 LGEAs Across Bauchi State

Each LGEA is headed by an Education Secretary who implements Board policies and manages basic education delivery at the grassroots level. The LGEAs serve as the operational arm of BASUBEB, ensuring that quality education reaches every child in their locality.

The decentralized structure ensures effective implementation of education policies, efficient resource allocation, and responsive service delivery across all communities in Bauchi State.

© 2026 SUBEB Bauchi. All Rights Reserved.